中化商务有限公司受桂林市道睿置业有限公司委托,现就桂林市旅游交通换乘中心项目消防磨练服务举行果真招标,现将本次果真招标的有关事项通告如下:::
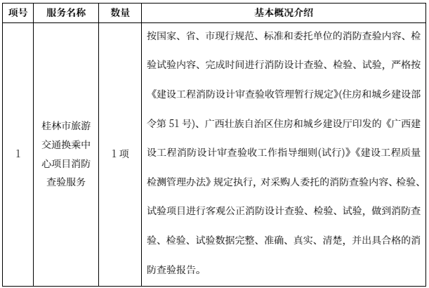
一、、项目名称:::桂林市旅游交通换乘中心项目消防磨练服务
二、、项目编号::: GLTK自主果真招标-DJZC-2023-004
三、、采购项目的采购需求介绍:::

采购需求的详细内容,见招标文件。条约履约限期:::从条约签署之日起至项目消防完工验收及格。
四、、投标人资格要求:::
1.知足《中华人民共和国政府采购法》第二十二条划定,海内注册,具备正当资格的供应商;
2.未被列入失约被执行人、、重大税收违法案件当事人名单、、政府采购严重违法失约行为纪录名单供应商,将被拒绝其加入本次政府采购活动。要求供应商可在“信用中国”网站(www.creditchina.gov.cn)或中国政府采购网(www.ccgp.gov.cn)盘问相关供应商主体信用纪录(提供网页截图并加盖公章)。
3.供应商知足《广西壮族自治区建设工程消防检测手艺服务机构监视治理暂行划定》要求,在广西建设工程消防设计审磨练收备案治理平台审核通过。
4、、本项目不接受联合体投标。
五、、最高限价:::
1.总金额:::人民币307649.61元。
2.限额单价:::3.0元/㎡(含税6%)。
六、、招标文件获:::
潜在投标单位可从2023年8月31日上午9时00分至2023年9月5日下昼17时00分,通过中化商务电子招投标平台(http://e.sinochemitc.com)完成注册(免费),在注册中请凭证要求提供真实有用的正当信息及证件。事情职员会在一个事情日内完成审核事情(已注册单位可跳过此方法);注册审核后,通过网上支付方式获取招标文件并支付平台使用及手艺支持费(平台使用及手艺支持费:::300.00元人民币/包件)在【投标治理-投标报名】页面找到项目的号(0747-2360SCCGX077),并举行报名;报名乐成后,可在【竞标治理-文件下载】页面下载招标文件及增值税电子通俗发票。所有注册、、缴费、、发票等营业均须在中化商务电子招投标平台操作完成(平台注册历程中如遇任何问题可联系中化商务电子招投标平台手艺支持联系电话:::010-86391277)。
七、、通告限期:::自本通告宣布之日起10个自然日。
八、、投标阻止时间和所在:::
投标阻止时间:::2023年9月13日09时30分。
投标人应于2023年9月13日09时00分至09时30分止,将投标文件密封提交至桂林市秀峰区翠竹路75号鼎富大厦A座6楼 ,未携带以上相关质料递交的或逾期送达的或未凭证招标文件要求密封的投标文件将予以拒收。
九、、开标时间及所在:::
本次招标将于2023年9月13日09时30分在桂林市秀峰区翠竹路75号鼎富大厦A座6楼开标。投标人可以由法定代表人、、认真人、、自然人或其委托署理人出席开标聚会(携带自己身份证原件、、授权委托书)。
十、、信息通告宣布媒体:::http://www.gljtkg.com/(桂林市交通Ladbrokes立博控股集团有限公司网)、、《中国采购与招标网》(www.chinabidding.com.cn)、、中化商务电子招投标平台(http://e.sinochemitc.com)。
十一、、本次投标联系事项:::
1、、采购人名称:::桂林市道睿置业有限公司
地点:::桂林市翠竹路75号鼎富大厦B座14楼
联系人及电话:::莫日彬 0773-2268190
2、、采购署理机构::: 中化商务有限公司
地点::: 桂林市翠竹路75号鼎富大厦A座6楼
项目联系人::: 何维
联系电话 :::0773-3636803
3、、采购监视治理机构:::桂林市鼎捷资产治理集团有限公司行政治理部
联系电话:::0773-2268071
2023年8月31日


